Biên bản điều chỉnh hóa đơn điện tử là văn bản cần thiết khi hóa đơn đã phát hành nhưng phát hiện sai sót hoặc nhầm lẫn. Vậy làm thế nào để ghi nội dung biên bản điều chỉnh hóa đơn điện tử đúng chuẩn?
Trong bài viết dưới đây, tôi sẽ hướng dẫn bạn chi tiết cách lập biên bản và quy trình điều chỉnh theo Nghị định 70/2025/NĐ-CP, giúp xử lý sai sót nhanh chóng và chính xác.
![Mẫu biên bản điều chỉnh hóa đơn điện tử [Cập nhật mới nhất]](https://pos.nvncdn.com/4e732c-26/art/mau-bien-ban-dieu-chinh-hoa-don-dien-tu-cap-nhat-moi-nhat-.jpg?v=1772184844)
1. Trường hợp lập biên bản điều chỉnh hóa đơn điện tử
Căn cứ theo điểm b khoản 1 Điều 19 Nghị định 123/2020/NĐ-CP được sửa đổi bổ sung khoản 13 Điều 1 Nghị định 70/2025/NĐ-CP có quy định như sau:
- Sai sót về các chỉ tiêu giá trị trên hóa đơn làm ảnh hưởng đến số tiền, thuế suất, tiền thuế (tăng/giảm):
- Sai số lượng hàng hóa, đơn giá dẫn đến sai tổng tiền hàng và tiền thuế.
- Sai thuế suất hoặc tiền thuế giá trị gia tăng (GTGT).
- Sai tổng số tiền thanh toán.
- Sai sót về mã số thuế của người mua và hóa đơn đã được kê khai thuế.
- Các sai sót khác mà người bán và người mua đã tiến hành kê khai thuế, cần điều chỉnh lại thông tin trên hóa đơn gốc.
Như vậy, trước khi điều chỉnh, thay thế hóa đơn điện tử đã lập sai thì người bán và người mua phải tiến hành lập văn bản thỏa thuận (biên bản điều chỉnh hóa đơn) ghi chi tiết nội dung sai.
Điều 19. Thay thế, điều chỉnh hóa đơn điện tử
1. Trường hợp phát hiện hóa đơn điện tử đã lập sai (bao gồm hóa đơn điện tử đã được cấp mã của cơ quan thuế, hóa đơn điện tử không có mã của cơ quan thuế đã gửi dữ liệu đến cơ quan thuế) thì người bán thực hiện xử lý như sau:
…
b) Trường hợp có sai: mã số thuế; sai về số tiền ghi trên hóa đơn, sai về thuế suất, tiền thuế hoặc hàng hóa ghi trên hóa đơn không đúng quy cách, chất lượng thì có thể lựa chọn điều chỉnh hoặc thay thế hóa đơn điện tử như sau:
…
b.2) Người bán lập hóa đơn điện tử mới thay thế cho hóa đơn điện tử lập sai.
…
Trước khi điều chỉnh, thay thế hóa đơn điện tử đã lập sai theo quy định tại điểm b khoản này, đối với trường hợp người mua là doanh nghiệp, tổ chức kinh tế, tổ chức khác, hộ kinh doanh, cá nhân kinh doanh thì người bán và người mua phải lập văn bản thỏa thuận ghi rõ nội dung sai; trường hợp người mua là cá nhân thì người bán phải thông báo cho người mua hoặc thông báo trên website của người bán (nếu có). Người bán thực hiện lưu giữ văn bản thỏa thuận tại đơn vị và xuất trình khi có yêu cầu.
Lưu ý quan trọng: Biên bản phải có xác nhận của cả người bán và người mua (ký tên, đóng dấu nếu có).
- Sau đó, người bán lập hóa đơn điện tử điều chỉnh, ghi rõ: “Điều chỉnh cho hóa đơn Mẫu số… ký hiệu… số… ngày… tháng… năm…”.
- Nếu trường hợp sai sót không ảnh hưởng đến số tiền, thuế (ví dụ: sai tên, địa chỉ người mua), bạn chỉ cần thông báo cho người mua và cơ quan thuế (Mẫu 04/SS-HĐĐT), không cần lập biên bản.
Xem thêm: Mẫu 01 hóa đơn điện tử: Hướng dẫn lập tờ khai đăng ký chuẩn nhất
2. Mẫu biên bản điều chỉnh hóa đơn điện tử mới nhất
Hiện nay, mẫu biên bản điều chỉnh hóa đơn điện tử do các bên thỏa thuận, không có văn bản quy định cụ thể về mẫu hóa đơn điện tử điều chỉnh. Các cá nhân, doanh nghiệp có thể sử dụng mẫu biên bản điều chỉnh hóa đơn điện tử dưới đây:

Tải ngay biên bản điều chỉnh hóa đơn điện tử (Cập nhật mới nhất) tại đây
Để hạn chế tối đa việc phải điều chỉnh hóa đơn, hãy để hóa đơn điện tử Nhanh.vn hỗ trợ doanh nghiệp:
- Tự động lấy đơn hàng: Đồng bộ đơn từ mọi kênh bán online/offline, phát hành hóa đơn chính xác.
- Tự động đẩy dữ liệu kế toán: Chuyển dữ liệu sang phần mềm kế toán, lập chứng từ, trừ kho và ghi nhận doanh thu tự động.
- Giảm thao tác thủ công: Hạn chế nhập liệu bằng tay, tránh sai sót và chênh lệch dữ liệu

3. Hướng dẫn chi tiết cách ghi nội dung biên bản điều chỉnh hóa đơn điện tử
Để ghi biên bản điều chỉnh hóa đơn điện tử, bạn cần ghi rõ thông tin chung (ngày lập, thông tin bên mua/bên bán, thông tin hóa đơn sai sót), lý do điều chỉnh và nội dung điều chỉnh trước và sau khi sửa đổi. Cuối cùng, các bên cần xác nhận và ký điện tử. Cụ thể như sau:
Thông tin chung
- Ngày lập biên bản: Ghi chính xác ngày biên bản được lập.
- Thông tin bên mua và bên bán: Ghi đầy đủ tên, địa chỉ, mã số thuế, số điện thoại, email (nếu có) của cả bên người bán và người mua.
- Thông tin hóa đơn sai sót: Ghi rõ số hóa đơn, ký hiệu hóa đơn, ngày lập hóa đơn gốc trên biên bản điều chỉnh hóa đơn.
Lý do điều chỉnh
- Điều chỉnh thông tin địa chỉ người mua từ địa chỉ cũ sang địa chỉ mới.
- Điều chỉnh số lượng hàng hóa, tên của hàng hóa từ số lượng cũ sang số lượng mới.
- Trường hợp sai tên của người mua, địa chỉ hoặc mã số thuế.
Nội dung điều chỉnh
- Nội dung trước khi điều chỉnh: Ghi lại đúng nội dung bị sai trên hóa đơn gốc.
- Nội dung đúng: Ghi lại nội dung chính xác theo quy định trước điều chỉnh.
- Giá trị điều chỉnh:
- Điều chỉnh tăng: Ghi dấu dương (+).
- Điều chỉnh giảm: Ghi dấu âm (-).
Chữ ký và xác nhận
- Biên bản điều chỉnh cần có sự xác nhận và chữ ký điện tử của cả bên mua và bên bán.
- Trường hợp người mua không có chữ ký điện tử, hai bên có thể lập văn bản giấy có chữ ký để thỏa thuận rõ sai sót.
- Sau khi biên bản được ký điện tử, người bán sẽ lập hóa đơn điện tử điều chỉnh và gửi cho người mua. Mẫu hóa đơn này phải có dòng chữ “Điều chỉnh cho hóa đơn Mẫu số... ký hiệu... số... ngày... tháng... năm” rõ ràng.

Lưu ý:
- Sự đồng thuận: Việc lập biên bản điều chỉnh phải dựa trên sự thỏa thuận và xác nhận của cả người bán và người mua.
- Căn cứ pháp lý: Biên bản này là căn cứ để người bán lập hóa đơn điện tử điều chỉnh sau đó.
- Quy định mới: Từ 01/6/2025, theo Nghị định 70/2025/NĐ-CP, việc lập biên bản thỏa thuận điều chỉnh hóa đơn điện tử sai sót là bắt buộc trong mọi trường hợp điều chỉnh.
- Mẫu: Bạn có thể tham khảo các mẫu biên bản chuẩn theo Thông tư 78 và Nghị định 70 trên các phần mềm hóa đơn điện tử hoặc website uy tín.
Tham khảo: Cách báo cáo tình hình sử dụng hóa đơn đúng quy định mới nhất
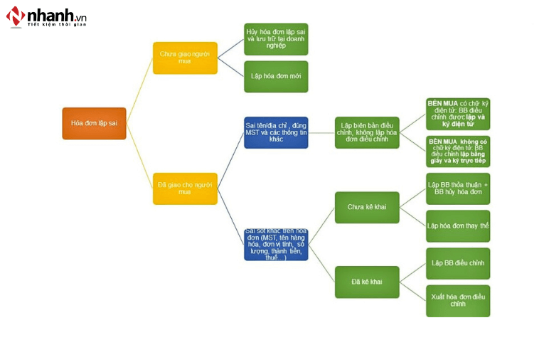
4. Quy trình điều chỉnh hóa đơn điện tử theo Nghị định 70/2025/NĐ-CP
Nghị định 70/2025/NĐ-CP sửa đổi, bổ sung một số điều của Nghị định 123/2020/NĐ-CP và quy trình điều chỉnh hóa đơn điện tử theo quy định mới nhất này phụ thuộc vào việc hóa đơn đã gửi cho người mua hay chưa và loại sai sót là gì. Cụ thể như sau:
4.1. Hóa đơn đã gửi người mua (có/không mã CQT)
Đây là trường hợp phổ biến nhất, quy trình xử lý hóa đơn đã gửi người mua bao gồm các bước sau:
Bước 1: Lập văn bản thỏa thuận (nếu có)
Người mua và người bán cần lập văn bản thỏa thuận ghi rõ nội dung sai sót (trừ trường hợp sai sót về tên, địa chỉ người mua nhưng đúng mã số thuế).
Bước 2: Lựa chọn hình thức xử lý
Tùy thuộc vào nội dung sai sót và thỏa thuận giữa các bên, người bán có thể chọn một trong hai phương thức:
- Lập hóa đơn điều chỉnh: Áp dụng khi sai sót liên quan đến số tiền, thuế suất, tiền thuế hoặc các chỉ tiêu làm thay đổi nghĩa vụ thuế. Hóa đơn điều chỉnh phải ghi rõ nội dung điều chỉnh tăng (dấu dương) hoặc điều chỉnh giảm (dấu âm) so với hóa đơn gốc, không ghi lại toàn bộ nội dung đã đúng.
- Lập hóa đơn thay thế: Áp dụng khi sai sót về mã số thuế, số hóa đơn, ký hiệu hóa đơn hoặc các trường hợp khác do người bán và người mua tự thỏa thuận. Văn bản hóa đơn thay thế phải ghi rõ “Thay thế cho hóa đơn số... ký hiệu... ngày...”.

Bước 3: Gửi thông báo sai sót (Mẫu số 04/SS-HĐĐT):
- Người bán thực hiện lập và gửi thông báo về hóa đơn điện tử có sai sót theo Mẫu số 04/SS-HĐĐT Phụ lục IA đến cơ quan thuế, trừ trường hợp lập hóa đơn điện tử mới thay thế cho hóa đơn điện tử có sai sót (có mã của cơ quan thuế).
- Trường hợp lập hóa đơn thay thế, người bán không cần gửi Mẫu 04/SS-HĐĐT nhưng phải gửi hóa đơn thay thế cho cơ quan thuế để được cấp mã mới (nếu là HĐĐT có mã).
Bước 4: Ký số và gửi cho người mua
Người bán ký số trên hóa đơn điều chỉnh/thay thế và gửi cho người mua (và cơ quan thuế nếu hóa đơn có mã), đảm bảo tính pháp lý và dễ tra cứu.
Bước 5: Kê khai thuế
Việc kê khai hóa đơn điều chỉnh/thay thế sẽ được thực hiện theo đúng kỳ phát sinh, có thể điều chỉnh bổ sung cho kỳ của hóa đơn gốc nếu khác kỳ kê khai.
Xem ngay: Điều chỉnh hóa đơn điện tử khi có sai sót: Hướng dẫn chi tiết
4.2. Hóa đơn chưa gửi người mua hoặc sai nhỏ
Từ ngày 1/6/2025, doanh nghiệp không được hủy hóa đơn lập sai. Với các hóa đơn chưa gửi người mua hoặc chỉ sai thông tin nhỏ, người bán xử lý như sau:
- Hóa đơn chưa gửi người mua: Người bán chỉ cần đánh dấu sai sót trên hệ thống và lập hóa đơn mới gửi cho người mua và cơ quan thuế.
- Sai tên/địa chỉ người mua nhưng đúng mã số thuế: Người bán không cần điều chỉnh hoặc thay thế hóa đơn, chỉ cần thông báo cho người mua về sai sót này.

Nghị định 70/2025/NĐ-CP có hiệu lực từ ngày 01/6/2025. Các lần xử lý sai sót tiếp theo (nếu có) phải thực hiện theo hình thức đã áp dụng lần đầu.
Việc nắm chắc quy trình lập biên bản điều chỉnh hóa đơn điện tử sẽ giúp bạn hạn chế sai sót và tối ưu thời gian khi làm việc với cơ quan thuế. Khi áp dụng đúng quy định tại Nghị định 70/2025/NĐ-CP, doanh nghiệp của bạn sẽ vận hành minh bạch và giảm rủi ro về kê khai. Hãy bắt tay vào lập biên bản điều chỉnh hóa đơn điện tử đúng chuẩn ngay hôm nay để doanh nghiệp vận hành hiệu quả!
- Các thông tin giải đáp và tư vấn ở trên được chúng tôi cung cấp cho khách hàng của Nhanh.vn. Nếu quý khách có bất kỳ câu hỏi nào hay cần hỗ trợ, vui lòng liên hệ qua email: contact@nhanh.vn
- Nội dung bài viết này chỉ nhằm mục đích tham khảo thông tin;
- Xin lưu ý các điều khoản được đề cập có thể đã hết hiệu lực tại thời điểm bạn đang đọc.
